|

avrmusicbox: Spieluhr mit 5 Melodien
V0.40 (c) 2006-2011 Jörg Wolfram
1 Allgemeines
Das Programm unterliegt der GPL (GNU General Public Licence)
Version 3 oder höher, jede Nutzung der Software/Informationen nonkonform
zur GPL oder ausserhalb des Geltungsbereiches der GPL ist untersagt!
Die Veröffentlichung dieses Programms erfolgt in der Hoffnung, dass
es Ihnen von Nutzen sein wird, aber OHNE IRGENDEINE GARANTIE, auch
ohne die implizite Garantie der MARKTREIFE oder der VERWENDBARKEIT
FÜR EINEN BESTIMMTEN ZWECK.
2 Geschichte
Als unser Sohn im Mai geboren wurde, haben wir ihm auch eine mechanische
Spieluhr gekauft, ein niedliches Schaf.
Leider war die Musik etwas zu laut und zu kurz zum Einschlafen, und spätestens
beim Aufziehen war der Kleine wieder hellwach.
Zu dieser Zeit habe ich mich etwas intensiver mit den AVR-Mikrocontrollern
beschäftigt und nun gab es eine Idee und einen guten Grund für ein kleines Projekt.
3 Konzept und Realisierung
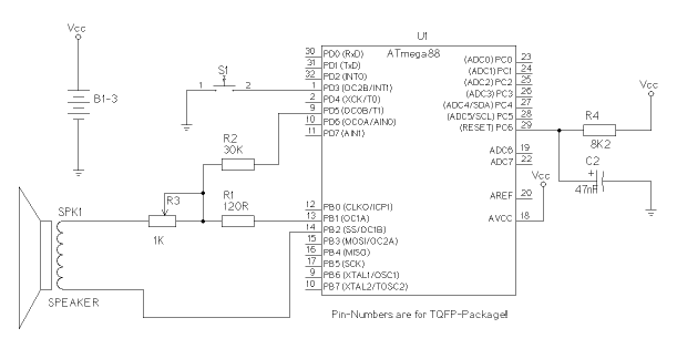
Kernstück des Ganzen ist ein ATmega8 oder 88, wobei letzterer eine geringere
Stromaufnahme im Sleep-Modus hat. Gerade bei Geräten mit Batteriebetrieb ein
nicht zu unterschätzender Vorteil. Allerdings hat sich die Adressierung einiger
Hardware-Register gegenüber den ATmega8 geändert und so kommt relativ viel bedingte
Assemblierung zum Einsatz.
Zur Tonausgabe soll ein Lautsprecher mittels PWM an den AVR angeschlossen werden.
Die meisten Konzepte, die ich im Internet gefunden habe, arbeiten mit einem
Auskoppelkondensator zur gleichstrommäßigen Entkopplung des Lautsprechers.
Diese Vorgehensweise hat aber einen großen Nachteil bei Batteriebetrieb, sie
braucht Strom um den Kondensator umzuladen, unabhängig von der Signalamplitude.
Mein Konzept braucht zwar mehr Ausgänge, der Lautsprecher wird direkt angeschlossen
und der Stromvergrauch der Ausgangsstufe ist in etwa proportional zur Amplitude
des Ausgangssignals.
- Ohne Signal wechseln beide PWM-Ausgänge in der Mitte der Periode ihre
Polarität.
- Bei positiver Signalamplitude wechselt der Ausgang OCR1A vor Mitte
der Periode auf LOW, Ausgang OCR1B nach Mitte der Periode.
- Bei negativer Signalamplitude wechselt der Ausgang OCR1B vor Mitte
der Periode auf LOW, Ausgang OCR1A nach Mitte der Periode.
Das wird dadurch erreicht, dass das PWM-Register für Kanal A mit 127+Signal
und das PWM für Kanal B mit 127-Signal geladen wird.
Im praktischen Betrieb reichen aber nach ersten Tests 8 Bits für die
Signalamplitude nicht aus, da besonders bei kleinen Amplituden relativ
starke Verzerrungen auftreten. Um die Auflösung zu erhöhen, kann leider
nicht die PWM-Auflösung erhöht werden, da ansonsten die PWM-Frequenz
in den hörbaren Bereich gerät. Also gibt es einen weiteren PWM-Ausgang,
der einen Strom von ungefähr 1/256 des Hauptausganges auf die Seite von
OCR1A einspeist. Rein theoretisch könnte somit die Auflösung auf 16 Bits
hochgeschraubt werden, praktisch liegt die erreichbare Auflösung irgendwo
bei 10-12 Bits. Durch Verändern von R2 können die Verzerrungen weitesgehend
minimiert werden.
3.1 Die Interruptroutine
Ein wichtiger Teil der Programms ist die Interruptroutine für die Signalerzeugung.
Sie läuft synchron mit der PWM-Frequenz, um Interferenzen und Jitter-Effekte
zu vermeiden. Dadurch fällt natürlich die Möglichkeit aus, die Abtastrate
mit der Tonfrequenz zu ändern. Aber es gibt eine einfache Lösung für das Problem,
indem die Amplitude einer virtuellen Schwingung zum Samplezeitpunkt berechnet wird.
Diese Technik ist auch als DDS (Direct digitally Syntheseis) bekannt.
Bei jedem Aufruf der Interruptroutine wird ein Zeiger um einen Wert erhöht,
der aus einer Notentabelle ausgelesen wird. Da sich die Wellenform nicht ändert,
folgt jeder Schwingung eine identische weitere Schwingung, und somit wird ein
etwaiger Überlauf des Zeigers ignoriert. Mathematisch lässt sich das so ausdrücken:
Zeiger(t)=(Zeiger(t-1)+offset) modulo 65536)
Der so erhaltene Zeiger wird gespeichert und als Ausgangszeiger für den nächsten
Interrupt verwendet. Im aktuellen Interrupt wird der Zeiger durch 32 geteilt
(eigentlich durch 64, aber die Wellenformwerte sind 2 Bytes groß), um dann mittels
einer Wellenformtabelle mit 1024 Einträgen den aktuellen Signalwert zu bestimmen.
Dieser wird aber nicht ausgegeben, sondern bedarf noch etwas Weiterbearbeitung.
Mit jedem Aufruf der Interruptroutine wird ein Prescaler hochgezählt und bei jedem
Überlauf wird das Envelope-Bit gesetzt. Wird dies im weiteren Verlauf der Interruptroutine
erkannt, wird der Envelope-Zeiger um einen Offset erhöht und das Envelope-Flag
wieder zurückgesetzt. Ist sich nun der Envelopezeiger größer als die Anzahl der
Einträge in der Envelope-Tabelle, wird der Kanal abgeschaltet. Andernfalls wird
nun der aktuelle Lautstärkewert aus der Envelopetabelle ausgelesen und mit dem
Signalwert aus der Wellenform multipliziert. Und weil wir gerade so schön beim
Multiplizieren sind, wird der so erhaltene Wert mit einem 8-Bit Wert für die
Kanallautstärke multipliziert. Zuguterletzt werden die Signalamplituden der
beiden Kanäle addiert und die Steuerwerte für die PWM-Register berechnet.
3.2 Das Hauptprogramm
Das Haptprogramm besteht aus zwei Programmteilen, den Player mit Melodieauswahl
und Power-Down und den Sequenzer. Letzterer interpretiert die Songdaten und
erzeugt daraus die Parameter für die Interruptroutine.
Die Songdateien bestehen nur aus .db Statements, die einfach beim
Assemblieren mitübersetzt werden und ein Definitionsfile sorgt dafür, dass
für Noten etc. relativ plausible Symboliken verwendet werden können. Alle
diese Symboliken sind genau 6 Zeichen lang, so lassen sich Fehler schneller
finden.
3.3 Melodien programmieren
Um eine neue Melodie zu programmieren ist es am einfachsten, eine vorhandene
Songdatei als Basis zu verwenden. Am Anfang jeder Songdateien sind die
verwendeten Symboliken kurz als Kommentar erklärt. Hier dazu noch ein paar Beispiele:
|
_dummy |
Füllbyte, da jede .db-Zeile eine gerade Anzahl von Bytes enthalten muß |
|
__ende |
Ende der Noten |
|
_endvs |
Ende des Anspielens im Vorschaumodus |
|
takt16 |
wartet 1/16 Note, bis weitere Daten gelesen werden |
|
c2___1 |
spielt die Note C-2 im Kanal 1 |
|
n108_1 set |
setzt die Hüllkurvengeschwindigkeit für Kanal 1 auf 1/8 Note |
|
vol__1,xxx |
Lautstärkewert für Kanal 1 setzen |
|
ver__2,xxx |
setzt den Halbtonverstz für Knal 2 auf xxx (0...255), der wirklich gespielte
Notenwert ist dann Note=(Note+Versatz) modulo 64 |
|
wad__1,lll,hhh |
setzt den Beginn der Wellenformtabelle für Kanal 1 auf die folgende Adresse
Beispiel: wad_1,LOW(wtab1*2),HIGH(wtab1*2) |
|
ead__2,lll,hhh |
setzt den Beginn der Hüllkurventabelle für Kanal 2 auf die folgende Adresse
Beispiel ead_2,LOW(etab1*2),HIGH(etab1*2) |
|
|
4 Aufbau
Das Ganze ist auf einer kleinen Platine (hier mit der SMD-Version) untergebracht:
Die folgenden zwei Bilder zeigen den Aufbau der Platine mit den externen Komponenten.
5 Bedienung
Die Bedienung der Spieluhr ist sehr einfach, als Bedienelemente gibt es
nur einen Druckknopf und ein Potentiometer für die Lautstärke.
- Um die zuletzt gewählte Melodie erneut abzuspielen, muß der
Knopf nur kurz gedrückt werden
- Um eine der programmierten Melodien zu wählen, muß der Knopf
beim Einschalten länger als 1 Sekunde gedrückt gehalten werden.
Danach werden alle Melodien nacheinander in einer Art "Schnelldurchlauf"
angespielt. Bei der gewünschten Melodie wird der Knopf einfach losgelassen,
kurz darauf schaltet die Spieluhr in den normalen Abspielmodus.
- Bei den zwei letzten Strophen wird die Lautstärke verringert
(soweit bei der Programmierung aktiviert). Nach dem Spielen
schaltet sich die Spieluhr automatisch ab.
- Während des Spielens kann die Spieluhr durch kurzes Drücken des
Knopfes abgeschaltet werden.
6 Projektstatus
|
V0.40 |
etwas fehlerbereinigte Version |
|
|
created with latex2web.pl v0.61 © 2006-2010 Joerg Wolfram
|