Projekt
Hardware
Bedienung
Kompatibilität
Erweiterungen




AX82: Hardware



1 Verwendeter Aufbau

Die ursprüngliche Hardware nutzte ein 128Kx8 SRAM. Da ich diese aber nicht im DIP Gehäuse und der erforderlichen Geschwindigkeit <= 50ns gefunden habe (nur SOJ mit Adapter), gibt es nun eine Variante mit 2 Stück 32Kx8 SRAMs, die sich leichter beschaffen lassen. Ein 128Kx8 SRAM lässt sich aber in der Schaltung genauso verwenden, indem A15 an einen der beiden CE Signale angeschlossen wird und A16 an VSS. Bei Bedarf kann ich auch noch das usprüngliche Layout mit dem 128K SRAM veröffentlichen.

2 Variante mit 2x32K RAM

Für VGA und TV-Ausgabe muss noch die entsprechende Buchse / Stecker hinzugefügt werden, die Umschaltung erfolgt über den Jumper J1 beim Systemstart. Für TV-Ausgabe fungiert das HSYNC signal als CSYNC, in der aktuellen Version wird nur PAL-Timing und Composite Sync unterstützt. Die beiden 2K2 Widerstände an den Tastaturleitungen sollen Probleme mit einigen Tastaturen (insbesondere die mit USB-PS2 Adapter) beseitigen. Alle Abblockkondensatoren sollten sich möglichst nahe an den IC-Anschlüssen befinden. Der Anschluss für den Joystick wird zur Zeit nicht genutzt.



Im Stromlaufplan fehlt noch der konkrte Anschluss für VGA bzw. TV-Output. Für beide Varianten sind nachfolgend die Anschlussbelegungen dargestellt.





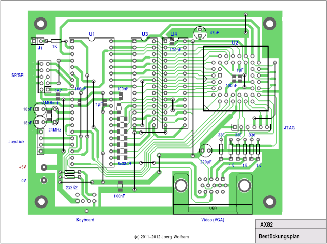
Das Leiterplattenlayout ist einlagig mit "gemischter" THT und SMD Technik. Damit konnte die Größe auf 1/2 Europakarte beschränkt bleiben. Vor allen Dingen wurde für die Abblock-Kondensatoren die SMD-Bauform gewählt, um diese möglichst nahe an den ICs platzieren zu können. Für das CPLD (PLCC-Gehäuse) ist ein Sockel vorgesehen, für die anderen ICs ist er nicht unbedingt notwendig. Die Videoausgabe erfolgt über eine VGA-Buchse, für TV-Output nutze ich Adapterkabel.





3 Datenspeicher

Die nachfolgende Beschaltung für eine SD-Karte benutzt einen eigenen Spannungsregler zur Erzeugung der 3,3V Betriebsspannung und Spannungsteiler zur Pegelanpassung. Das mag nicht unbedingt optimal sein, hat sich aber bei mir bewährt.



created with latex2web.pl v0.63 © 2006-2013 Joerg Wolfram